时间:2018-04-20

面对蓬勃汹涌的创业大潮,对于大众创业来说,不论是自主创业,还是加入创业团队,如何做好包括商标在内的各类知识产权品牌建设和创意保护,合理使用知识产权竞争壁垒,避免侵犯他人知识产权,在日常经营活动中尤为重要。
知识产权主要包含著作权、专利权与商标权,无论任何企业都应该如何进行知识产权保护。应该认识到不同类型的企业对自身知识产权的保护也要有侧重点,全方位保护的同时要有重点的管理。
电视上风格变换的老爷爷老奶奶,牛仔风、芭蕾风、埃及风,各种舞蹈驾驭自如,真的是老当益壮!

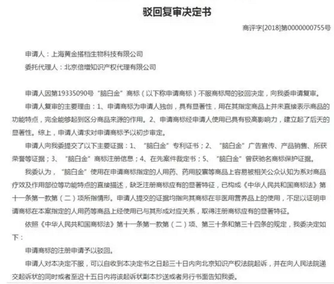
近看到一条《关于第19335090号“脑白金”商标驳回复审决定书》的信What? ? ? 畅销中国20年被誉为神奇般的存在, “脑白金”商标竟然也被驳回!

是的!因认为不符合商标法的相关规定,脑白金商标在第5类的驳回复审未通过,申请人各位应该也相当熟悉,正是脑白金的所有方,上海黄金搭档生物科技有限公司。
脑白金崛起在一个知识产权还没有那么普及的年代,虽然使用者明显还是有着注册商标的意识,但还是没有覆盖保护的那么全面,所属类别中,有着许多其他人注册,这在某种程度对不过,多数抢注商标都被异议从而被驳回或未予以通过,可见越是在企业发展的关键阶段,品牌的保护更要谨慎。
事实上,早与2010年,脑白金便被工商总局确定为驰名商标,享受驰名商标切权利,而其中一条便是——跨类保护!
知识产权从本质上说是一种无形财产权,它的客体是智力成果或者知识产品,是一种无形财产或者一种没有形体的精神财富,是创造性的智力劳动所创造的劳动成果。
它与房屋、汽车等有形财产一样,都受到国家法律的保护,都具有价值和使用价值。有些专利、驰名商标或作品的价值也远远高于房屋、汽车等有形财产。 众所周知,腾讯QQ的域名,是化了大价钱,才买过来的。
品牌是企业的无形资产,商标注册一定要越早越好,保护好商标才能更好的发展品牌,商标保护与品牌发展相辅相成,不可偏废。商标注册的条条框框相当严格,没有专业的相关知识,很难进行全面保护,委托专业的代理机构,客观的分析规划,是企业省时省力的选择。
知识产权保护的重要性越来越突出的如今,在商标问题上,也切莫存在侥幸心理,得认真对待商标注册问题,同时也要加强品牌保护意识,关注相关市场,及时维权,切实保护自己的合法权益不受伤害。