时间:2018-11-27
近年来,围绕“POLO”系列商标,来自美国的拉夫劳伦公司(Ralph Lauren 公司),与中国本土成立于2008年的广州爱驰皮件有限公司之间的诉讼你来我往,愈演愈烈。而在围绕着双方之间的商标民事侵权诉讼悬而未解的情况下,互撤对方的商标行政案件也接连爆发。
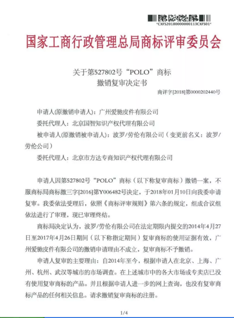
日前,广州爱驰皮件有限公司以连续三年未使用为由,申请撤销拉夫劳伦公司名下的第527802号“POLO”商标纠纷,商标局驳回了广州爱驰皮件有限公司的撤销申请,但商评委作出了一纸撤销决定。

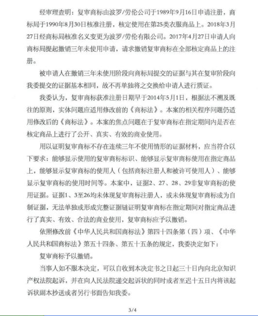
据悉,拉夫劳伦公司是创立于1967年的美国时尚公司,于1967年首次使用“POLO”文字商标,该商标也成为了拉夫劳伦公司及其关联公司最具有代表性的主打商标之一。复审商标为第527802号“POLO”商标,由拉夫劳伦公司专门设立的知识产权管理公司-波罗/劳伦有限公司于1989年9月提出注册申请,后被核定使用在第25类服装鞋帽商品上。波罗/劳伦有限公司的委托代理人表示,该商标自核定使用后至今,拉夫劳伦公司及其关联公司在中国开设“POLO”专卖店,销售服装配饰等产品,对该“POLO”商标进行了持续广泛大量的使用,包括在店铺、产品、包装、媒体报道以及大量赛事赞助中均能看到 “POLO”商标的身影。
2017年4月,广州爱驰皮件有限公司针对复审商标提出了撤销申请,理由是“无正当理由连续三年未使用”。但其主张并未获得商标局的支持,同年12月商标局作出决定复审商标不予撤销。
广州爱驰皮件有限公司随即向商评委提交了复审申请。其复审的主要理由 :自2014年至今,根据申请人在北京、上海、广州、杭州、武汉等城市的市场调查。 在上述城市中的各大市场或专卖店已没有使用复审商标的产品。并且根据申请人进一步的网上查询,也没有复审商标产品的任何相关信息。请求撤销复审商标的注册。
波罗/劳伦有限公司对此辩称,在指定期间对“POLO”商标在服装商品上进行了大量真实、有效地使用。复审商标应予以维持。为了支持这一观点,波罗/劳伦有限公司向商评委提交了包括多地店铺协议、购物小票、媒体报道、法院判决共计29项证据。
商评委的裁定理由比较简洁,即认为波罗/劳伦有限公司提交的证据或非复审商标的使用证据,或未体现复审商标注册人,或未体现复审商标或为自制证据,无法单独或形成完整证据链证明复审商标在指定期间对指定商品进行了真实、 有效、合法的商业使用,复审商标应予以撤销。
针对商评委的裁定理由,波罗/劳伦有限公司的委托代理人表示,第527802号“POLO”商标作为已经注册并广泛使用长达近30年的全球驰名商标,是拉夫劳伦公司及其关联公司最具有代表性的商标之一,拉夫劳伦公司及其关联公司从未停止使用该商标。商评委作出的撤销裁定,严重损害了拉夫劳伦公司及其关联公司的合法权益。波罗/劳伦公司已经提供了大量证据证明复审商标“POLO”一直处于广泛、持续地使用。波罗/劳伦公司将立即提起行政诉讼,对商评委该裁定提请司法审查,维护自己的合法权益。
商标法第四十九条规定,注册商标没有正当理由连续三年不使用的,任何单位或者个人可以向商标局申请撤销该注册商标。相关司法政策强调,该条款的立法目的在于激活商标资源,清理闲置商标,撤销只是手段,而不是目的。抛开法律层面不谈,就目前而言,市场上有一些消费者耳熟能详的知名品牌,因多种原因曾吃了商标被撤销的“苦果”,导致市面上涌现出五花八门、各种山寨品牌。针对这一现象,是有人哭有人笑,但是对于市场竞争秩序和消费者利益而言,是福是祸,尚未可知。



