时间:2018-11-29
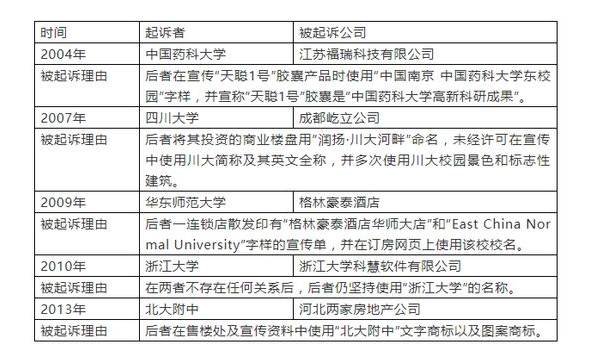
北京法院审判信息网公布了清华大学诉清华同仁不正当竞争纠纷一案一审判决书。判决书显示,清华同仁被判停止在其企业名称中使用“清华”字样。
清华同仁成立于1994年11月21日,经营范围包括委托生产保健食品、经营保健食品、技术开发、技术服务等。不只名字带有“清华”,在很多推广网站上,清华同仁在介绍自己时也提及了清华大学或者与其相关的字样,比如“清华人”“清华园”等。

2016年,清华大学向法院提出,“清华”作为清华大学的简称为公众所熟知,而清华同仁在其企业名称中使用了“清华”字样,使相关公众认为被告与原告之间存在一定的关联关系,从而可能对市场主体及商品或服务的来源产生混淆和误认,侵害了原告的名称权,构成不正当竞争。两年后,清华大学维权成功。除了该案件,近年来清华大学还针对多起侵害学校声誉的事件提起诉讼并获胜。